2024-11-12
|
1827
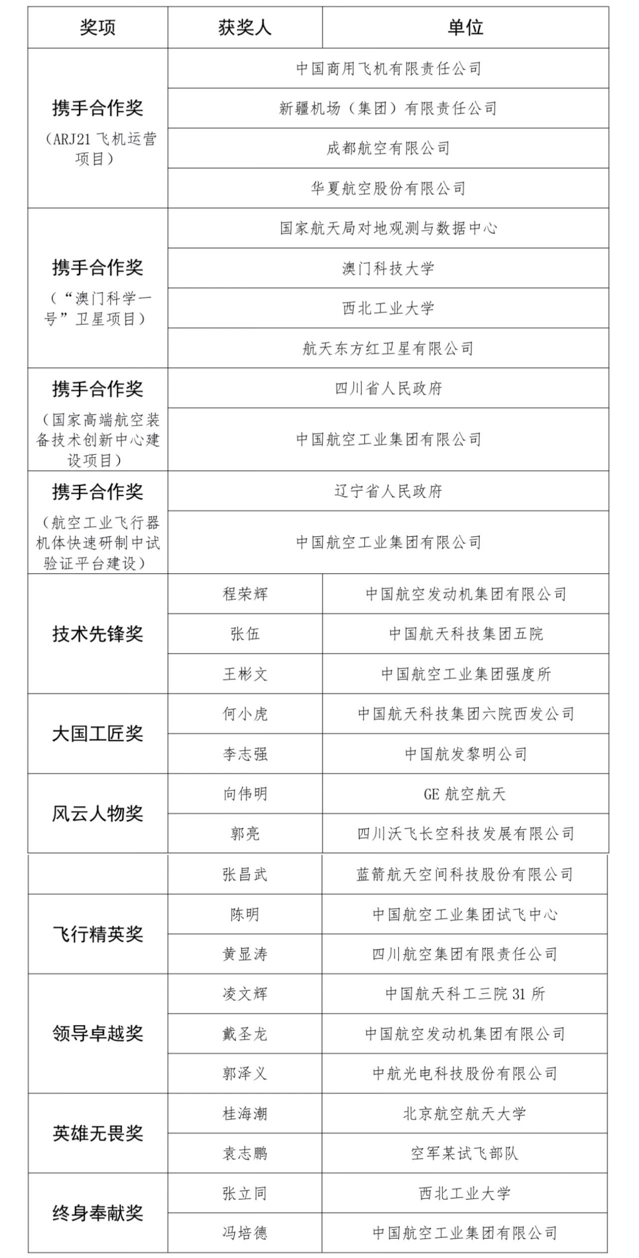
11月11日晚,在第十五届中国航展开幕前夕,第十六届航空航天月桂奖颁奖典礼在广东珠海隆重举行,新疆机场集团、成都航空和华夏航空荣获携手合作奖,四川航空集团总飞行师黄显涛荣获飞行精英奖。
今晚的颁奖典礼共有29个团队和个人分别荣获“携手合作”“技术先锋”“大国工匠”“风云人物”“飞行精英”“领导卓越”“英雄无畏” “终身奉献”等八项大奖。中国商飞、新疆机场集团、成都航空和华夏航空四家单位因在ARJ21飞机新疆运营中的密切协作荣获携手合作奖。这一奖项的另一获奖团队是国家航天局对地观测与数据中心、澳门科技大学、西北工业大学、航天东方红卫星,他们因“澳门科学一号”卫星项目中的精诚合作而获此殊荣。央地合作成为本次携手合作奖的重点关注领域,四川省人民政府、中国航空工业集团因携手共建国家高端航空装备技术创新中心而获奖;辽宁省人民政府、中国航空工业集团因携手打造飞行器机体快速研制中试验证平台而获奖。

新疆机场集团、成都航空和华夏航空荣获携手合作奖。
中国航发专职型号总师程荣辉、航天科技五院嫦娥六号探测器系统总设计师张伍、中国航空工业集团飞行器强度技术首席专家王彬文被授予技术先锋奖;航天科技六院西发数控车工何小虎、中国航发黎明“李志强班”原班长李志强分获大国工匠奖;GE航空航天全球副总裁兼大中华区总裁向伟明、沃飞长空首席执行官郭亮、蓝箭航天首席执行官张昌武获风云人物奖;中国航空工业集团试飞中心国家特级试飞员陈明、四川航空集团总飞行师黄显涛被授予飞行精英奖;中国航天科工三院31所所长凌文辉、中国航发重大专项材料总师戴圣龙、中航光电董事长郭泽义获得领导卓越奖;北航教授、神舟十六号乘组航天员桂海潮,空军某试飞部队特级飞行员袁志鹏被授予英雄无畏奖;张立同、冯培德两位院士获得终身奉献奖。


第十六届航空航天月桂奖恰逢新中国成立75周年,重点表彰了自2022年第十五届月桂奖以来,广大从业者在建设航空航天强国伟大征程中取得的突出成就和展现的报国精神。除继续褒扬产业合作、科技创新、管理创新等领域表现卓越的优秀团队和个人外,本届月桂奖还围绕“一带一路”、低空经济、商业航天等热点领域,表彰具有探索性和代表性的创新实践。获奖的都是航空航天科研、生产、试飞、运营、管理、教学等领域的杰出代表,在国家科技创新、国防建设、人才培养和改革发展中作出了突出贡献,充分展现出“弘扬行业精神、讴歌英雄人物、探索新知前沿”的“月桂精神”,是广大从业者为实现中华民族伟大复兴,为建设新时代航空航天强国而团结奋斗、再立新功的生动写照。
北京翰科天成信息咨询有限公司办理无人机运营许可证、民用无人驾驶航空器操控员执照培训考试 联系张先生 15613672511
附:第十六届航空航天月桂奖获奖名单


2026-02
272026-02
272026-02
272026-02
27