2025-12-15
|
424
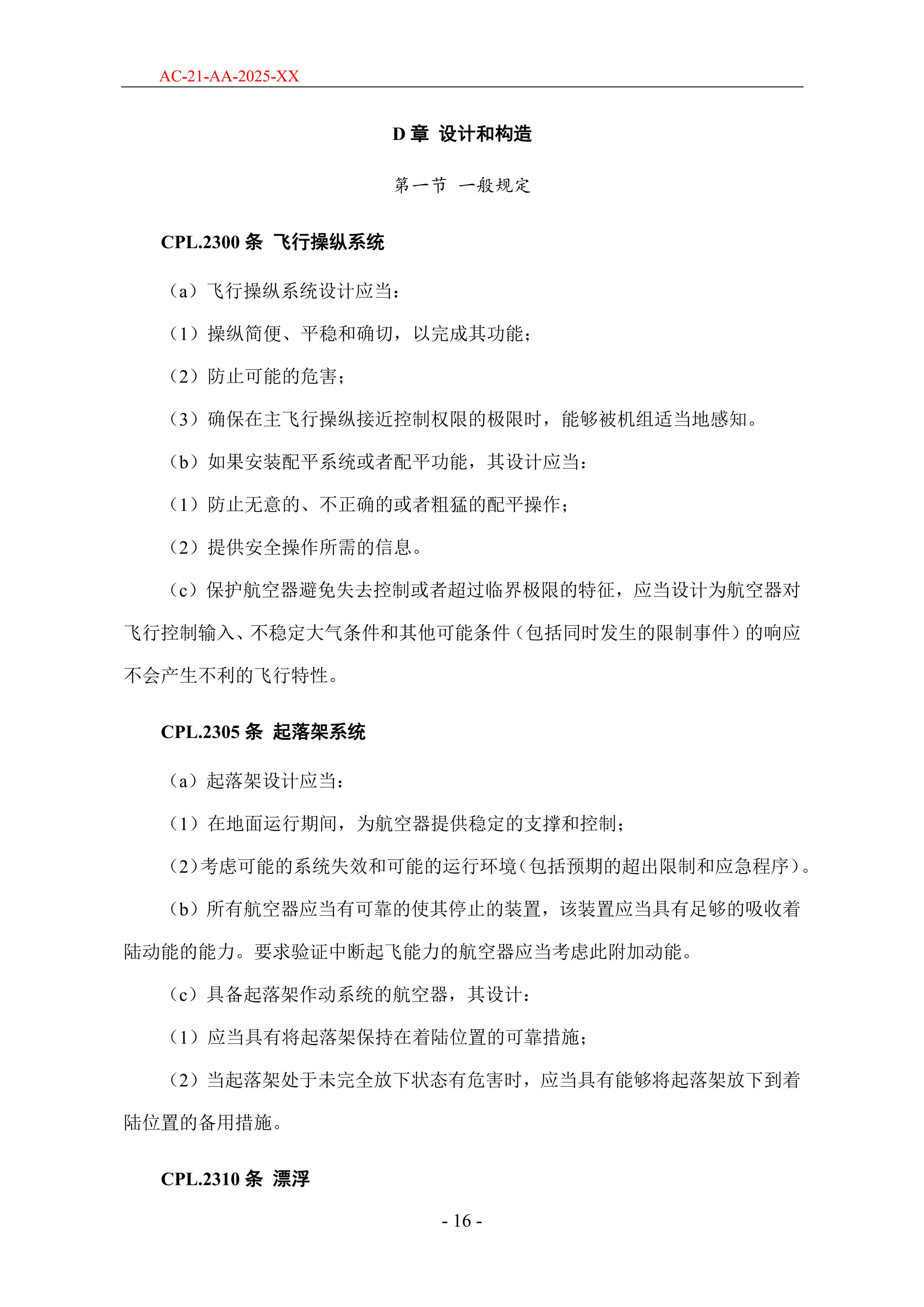
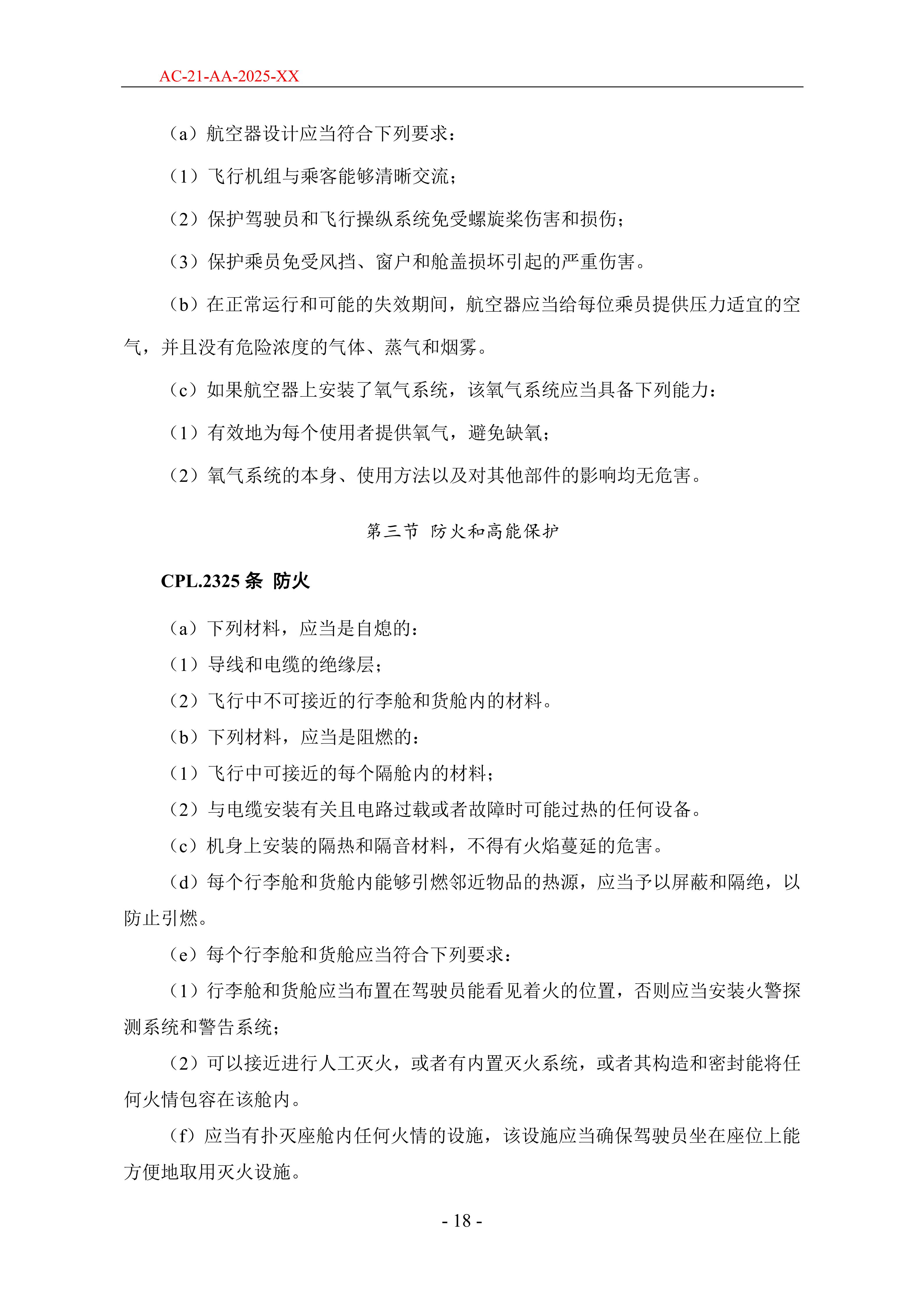
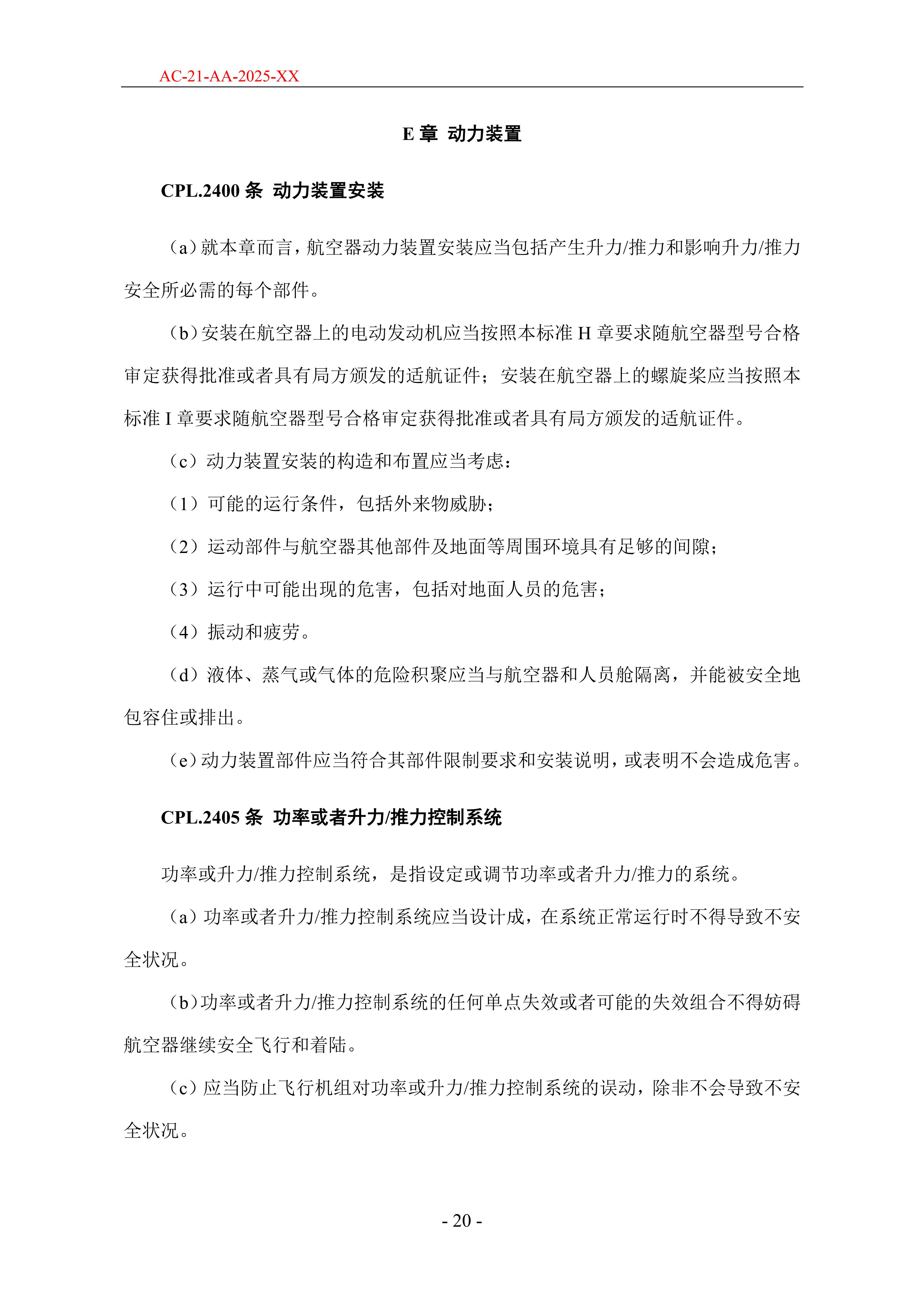
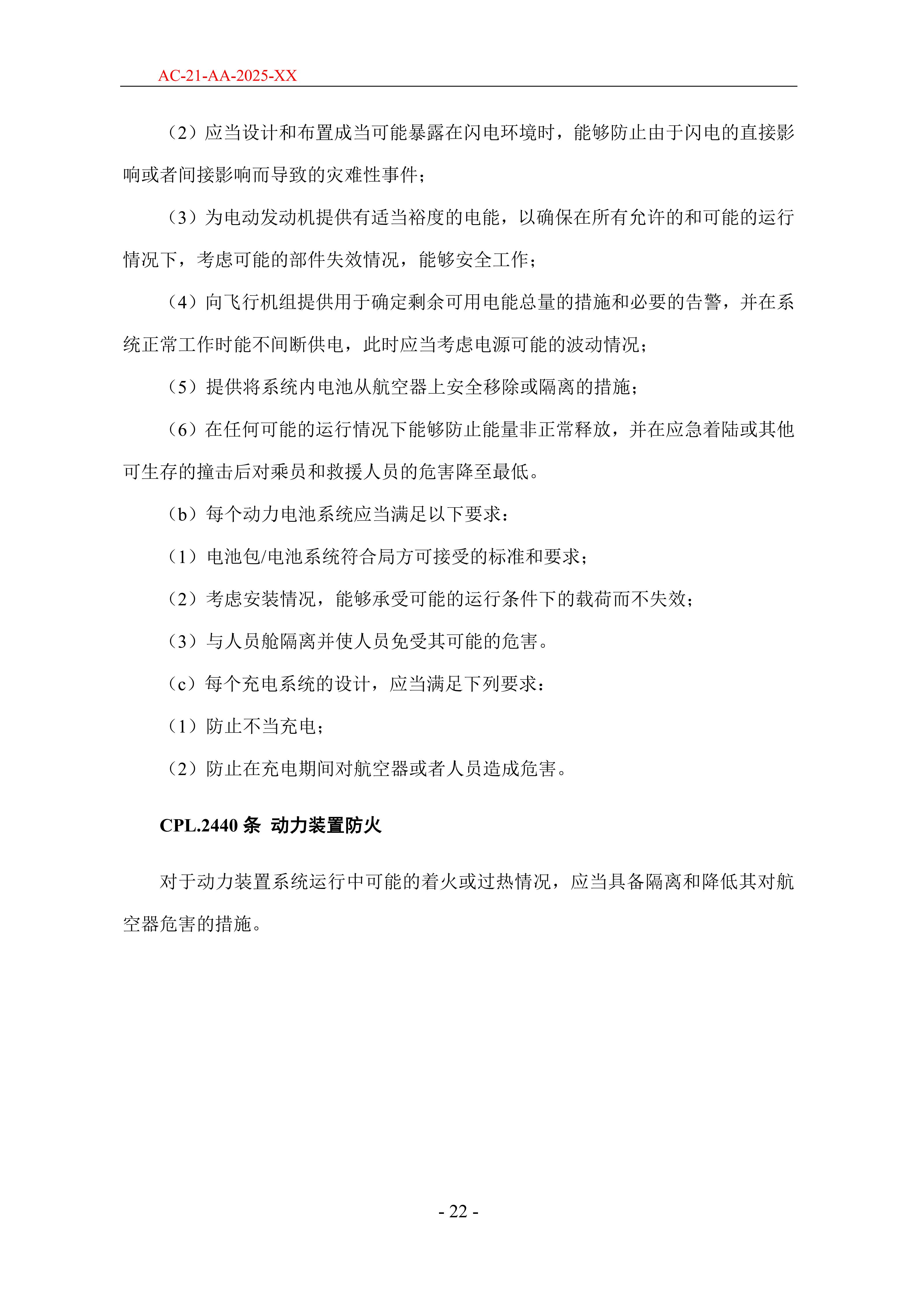
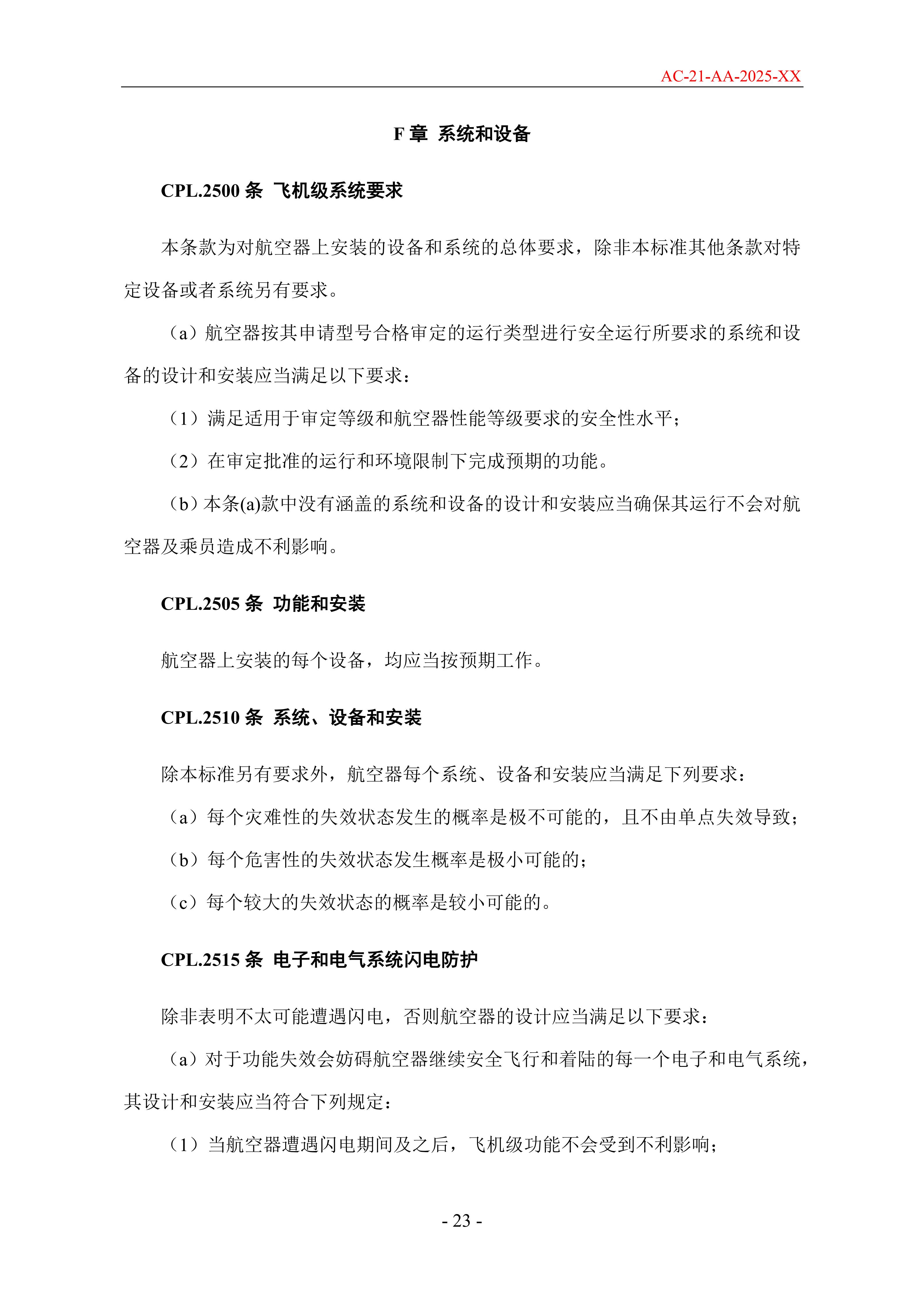
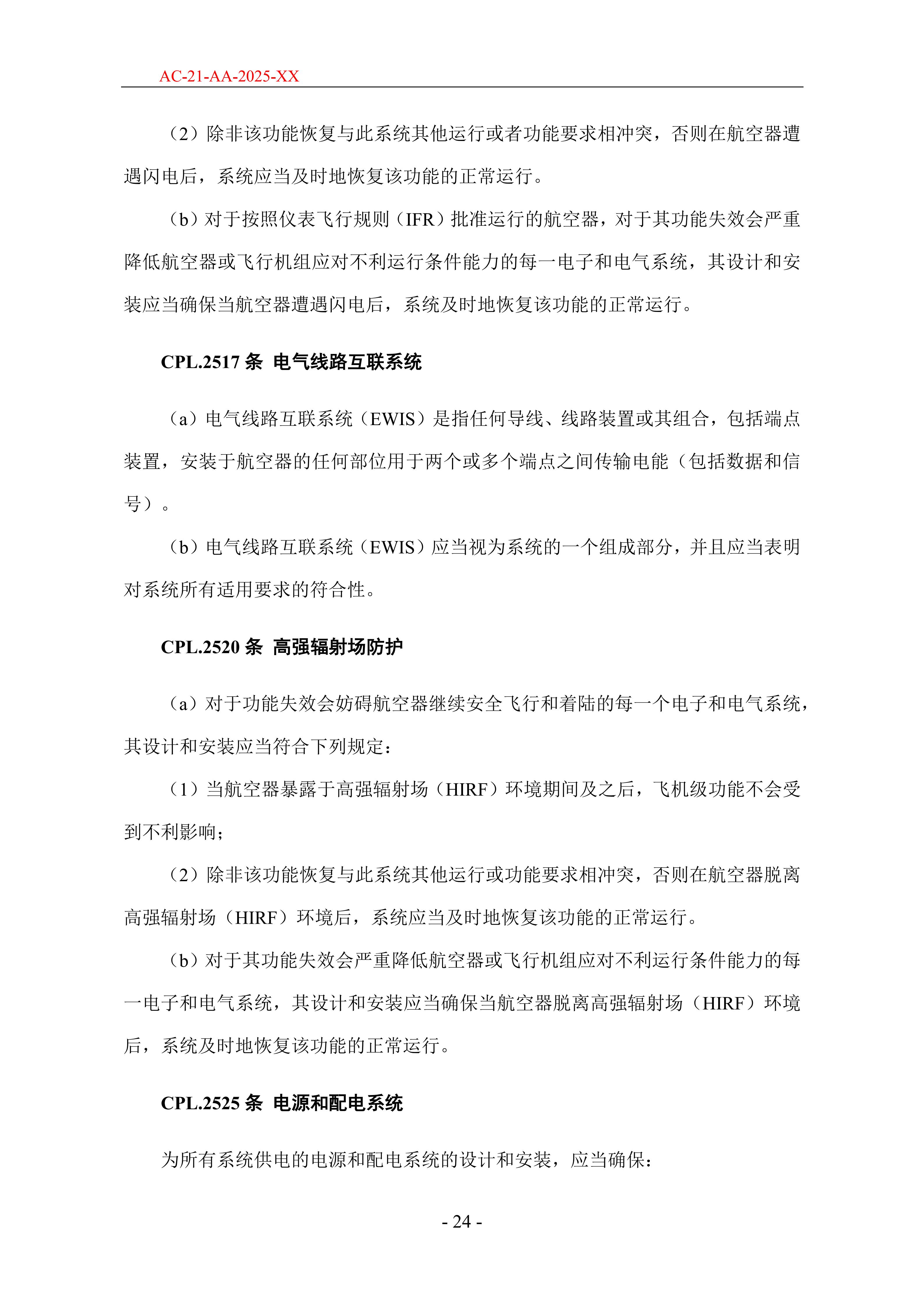
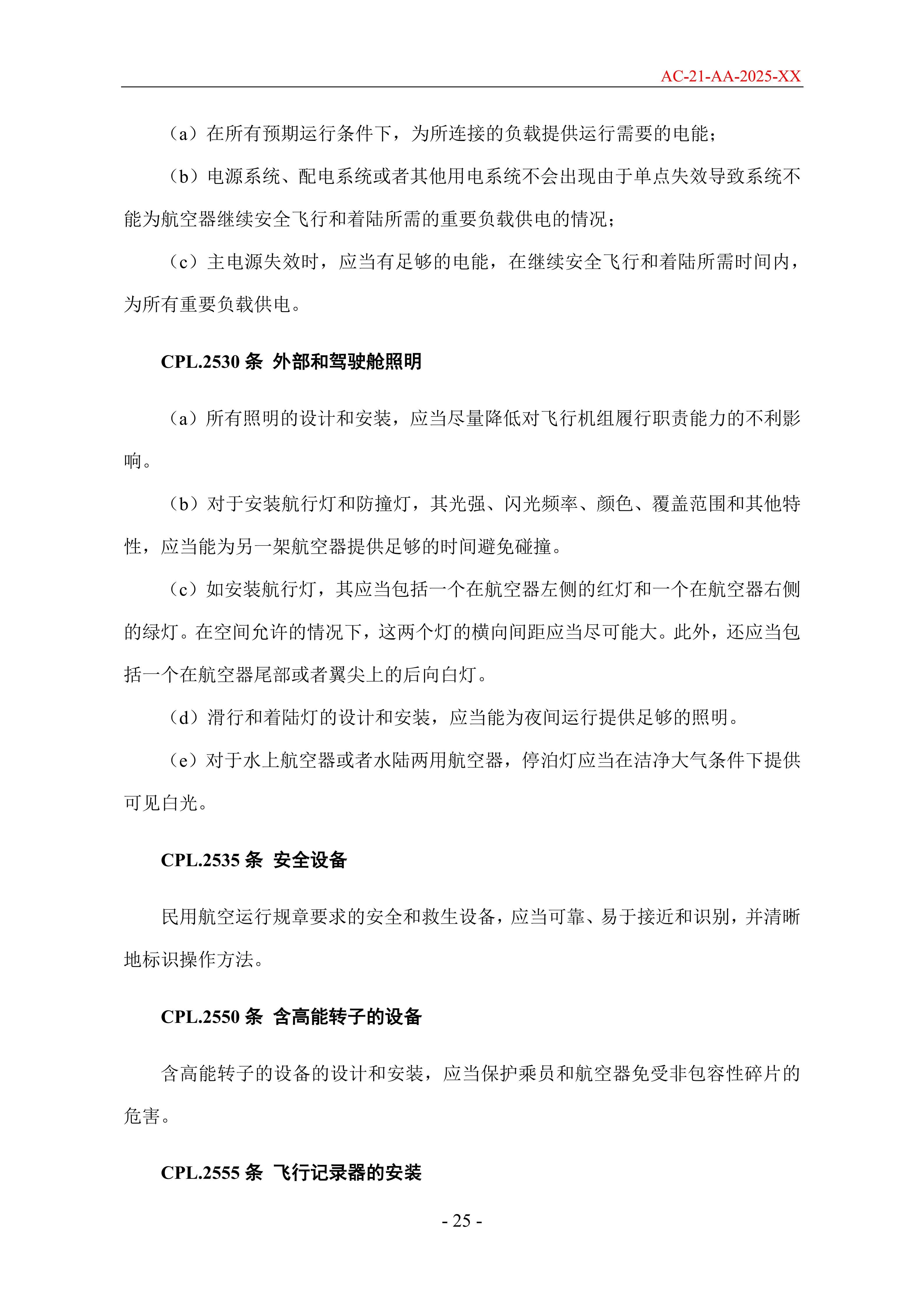
2月13日,民航局适航司发布通知,就《动力提升航空器适航标准(征求意见稿)》《限用类无人驾驶航空器系统适航标准(征求意见稿)》两部文件征求意见,征求意见的截止时间为2025年12月31日。其中,“动力提升航空器”针对的是最大起飞重量5.7吨以下的有人驾驶eVTOL,与美国FAA对eVTOL的Power-lift分类有异曲同工之处;“限用类无人驾驶航空器”则包括了《无人驾驶航空器飞行管理暂行条例》(据中国政府网、新华社6月28日消息, 国务院、中央军委日前公布《无人驾驶航空器飞行管理暂行条例》(国令第761号),自2024年1月1日起施行。)规定的中型无人机和目前大部分大型无人机(详见下文)。

北京智翔航空服务有限公司:民航施工资质办理、无人机运营许可证办理、无人机飞手培训、无人机销售、航空商务服务、航空运营支持服务 电话:13488839388 13241789110 18610251711
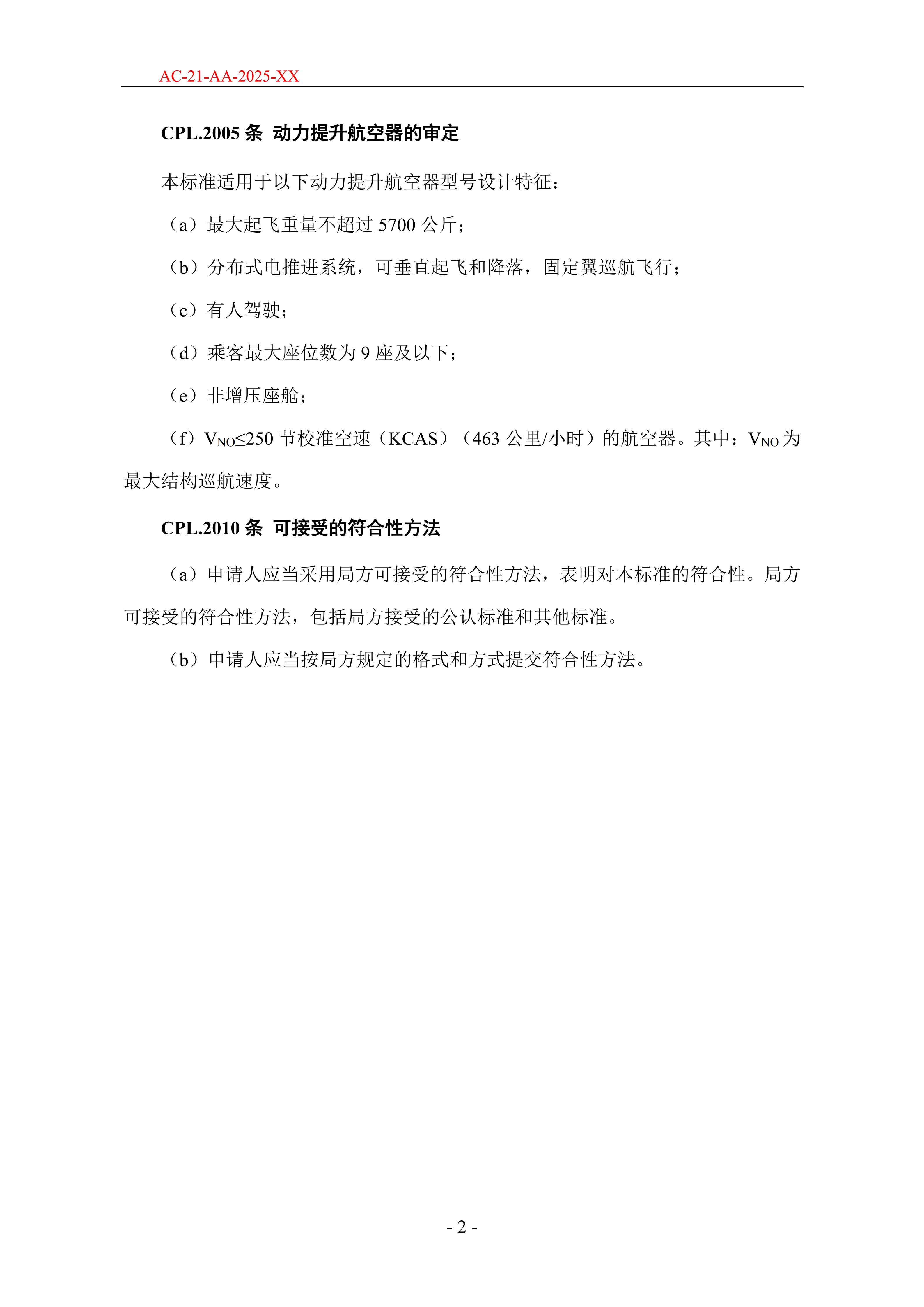
根据征求意见稿,《动力提升航空器适航标准》拟适用于以下动力提升航空器型号设计特征: (a)最大起飞重量不超过 5700 公斤; (b)分布式电推进系统,可垂直起飞和降落,固定翼巡航飞行; (c)有人驾驶; (d)乘客最大座位数为 9 座及以下; (e)非增压座舱; (f)VNO≤250 节校准空速(KCAS)(463 公里/小时)的航空器。其中:VNO为 最大结构巡航速度。

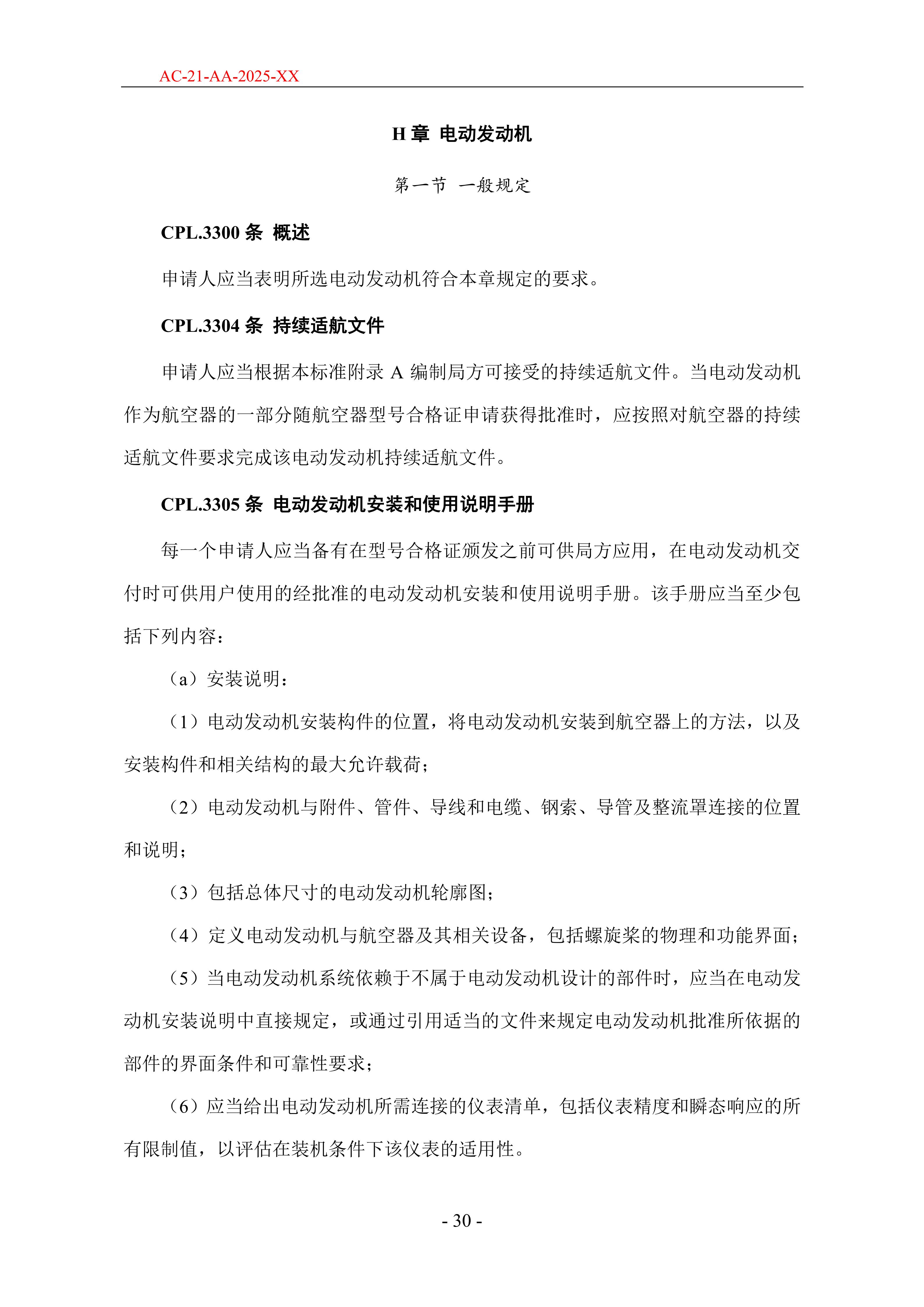
征求意见稿指出,申请人可以使用此适航标准作为满足适用性的动力提升航空器的合格审定基础。对于仅使用本适航标准作为合格审定基础而没有添加或变更的设计,局方在型号合格审定时不要求申请人再单独制定专用条件,并获得批准。如果申请人采用了新颖独特设计,本适航标准不能完全覆盖或不适用于其研制的动力提升航空器,局方将根据《颁发专用条件、批准豁免和做出等效安全水平结论的程序》(AP-21-AA-2023-17)制定相应的专用条件。 对于适用于此标准的动力提升航空器所安装的电动发动机和螺旋桨,可作为电动航空器的一部分按照H章和I章要求,随着动力提升航空器型号合格证获得批准;也可按局方可接受的适航标准单独进行型号合格审定。
而根据另一份《限用类无人驾驶航空器系统适航标准》征求意见稿适用于满足以下条件的限用类民用无人驾驶航空器系统型号设计及其更改:(1)《无人驾驶航空器飞行管理暂行条例》规定的中型无人驾驶航空器系统;(2)《无人驾驶航空器飞行管理暂行条例》规定的大型无人驾驶航空器系统中 (i)最大起飞重量小于 5700 千克的固定翼,以及复合翼、倾转翼等复合 构型; (ii)最大起飞重量小于 3180 千克的旋翼类(包括多旋翼构型)。该标准颁布后,此前颁布的《中型民用无人驾驶航空器系统适航标准 及符合性指导材料(试行)》(AC-92-AA-2024-02)将废止。

以下是两部征求意见稿详情:






































































































2026-02
192026-02
192026-02
192026-02
19