中国央企在伊朗的重点项目
2026-03-16
|
550
中国央企在伊朗的重点项目
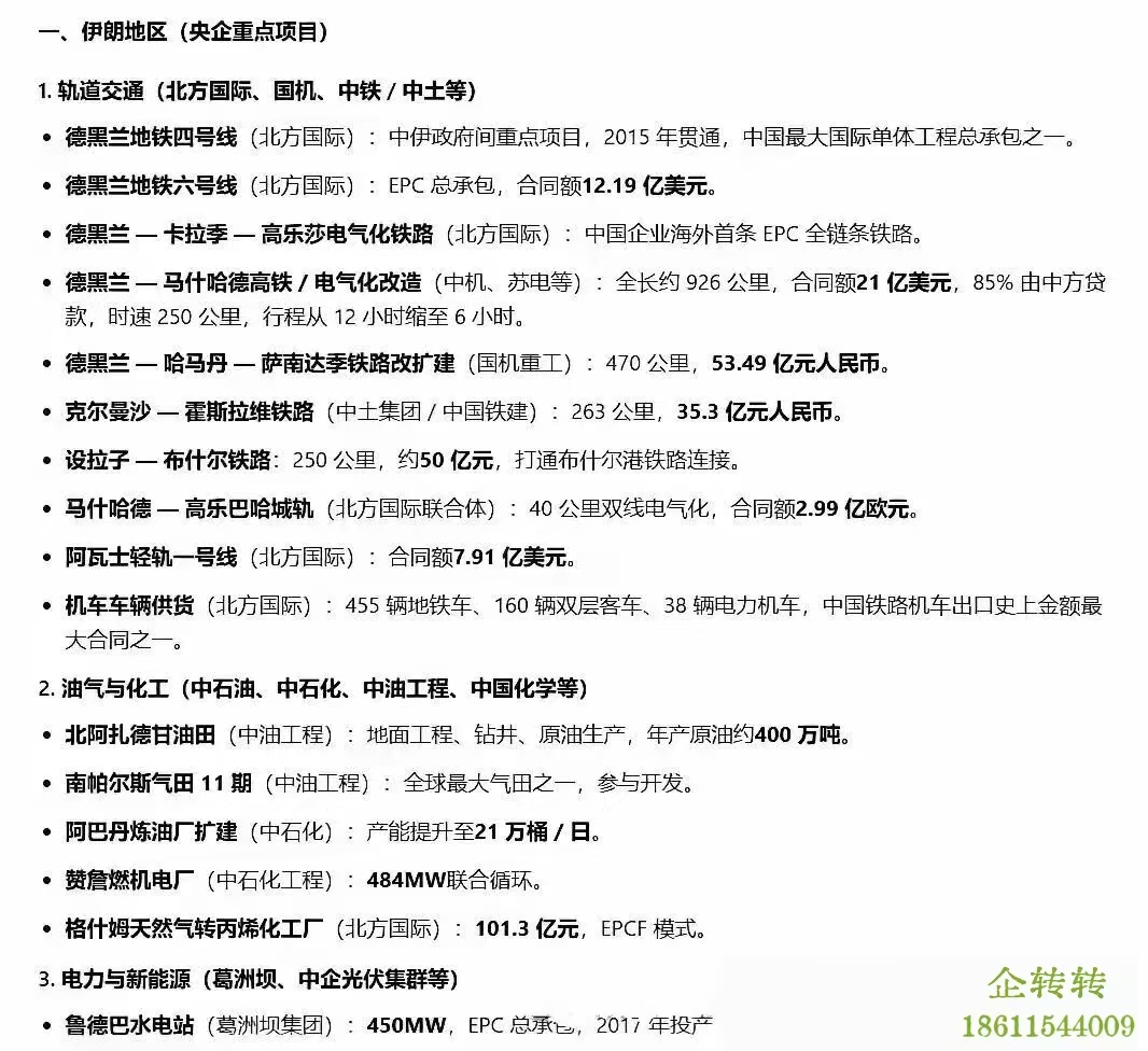
1、轨道交通(北方国际,国机,中铁/中土等)
德黑兰地铁四号线(北方国际):中伊政府间重点项目,2015年贯通,中国最大国际单体工程总承包之一。
德黑兰地铁六号线(北方国际):EPC总承包,合同额12.19亿美元。
德黑兰卡拉季-高乐莎电气化铁路(北方国际):中国企业海外首条EPC全链条铁路。
德黑兰马什哈德高铁/电气化改造(中机,苏电等):全长约926公里,合同额21亿美元,85%由中方贷款,时速250公里,行程从12小时缩至6小时。
德黑兰哈马丹萨南达季铁路改扩建(国机重工):470公里,53.49亿元人民币。
克尔曼沙霍斯拉维铁路(中土集团/中国铁建):263公里,35.3亿元人民币。
设拉子布什尔铁路:250公里,约50亿元,打通布什尔港铁路连接。
马什哈德高乐巴哈城轨(北方国际联合体):40公里双线电气化,合同额2.99亿欧元。
阿瓦士轻轨一号线(北方国际):合同额7.91亿美元。
机车车辆供货(北方国际):455辆地铁车,160辆双层客车,38辆电力机车,中国铁路机车出口史上金额最大合同之一。
2、油气与化工(中石油,中石化,中油工程,中国化学等)
北阿扎德甘油田(中油工程):地面工程,钻井,原油生产,年产原油约400万吨。
南帕尔斯气田11期(中油工程):全球最大气田之一,参与开发。阿巴丹炼油厂扩建(中石化):产能提升至21万桶/日。
赞詹燃机电厂(中石化工程):484MW联合循环。
格什姆天然气转丙烯化工厂(北方国际):101.3亿元,EPCF模式。
3、电力与新能源(葛洲坝,中企光伏集群等)
鲁德巴水电站(葛洲坝集团):450MW,EPC总承,2017年投产。


2026-03
162026-03
162026-03
162026-03
16