2026-03-17
|
310
国家电力投资集团有限公司与中国长江三峡集团有限公司对内部组织架构进行了调整。
近期,国家电力投资集团有限公司与中国长江三峡集团有限公司对内部组织架构进行了调整。具体变动如下:
国家电投

▲国家电投最新组织架构图
国家电投的调整主要涉及纪检监察、战略规划、科技产业及党建群团等多个领域,具体变化包括:
1、派驻机构:原“纪检监察组”已更名为“中央纪委国家监委驻国家电力投资集团有限公司纪检监察组”。
2、战略与人力资源:“战略规划与发展部(改革办、专家委办公室)”现调整为“战略规划与发展部(融合办公室)”,原改革办的职能已划转至人力资源部。
3、科技与专项:“科技与数智化部”现加挂“重燃重大专项办公室、杜基熔盐堆办公室”牌子,承担相关重大专项工作。
4、战略性新兴产业部:原“战略性新兴产业部(重燃重大专项办公室、融合办公室)”现精简为“战略性新兴产业部”,相关专项及融合职能已划转至其他部门。
5、安全与核监督:“安全环保部”调整为“安全环保部(核安全监督部)”。
6、党建与群团:“党建部”调整为“党建部(统战部、直属党委、直属纪委、团委、乡村振兴办公室)”;原“群团部(工委办公室)”调整为“工会工作部”。
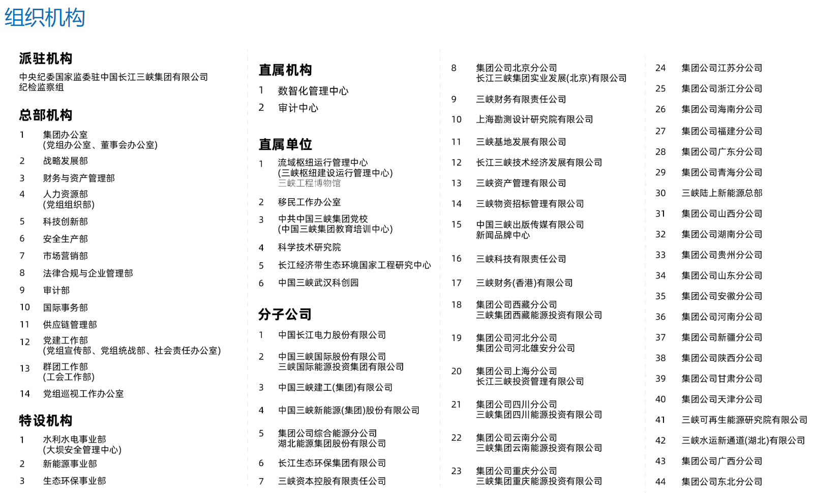
三峡集团

▲三峡集团最新组织架构图
三峡集团的调整幅度较大,从“职能部门+事业部”模式转变为“总部机构+特设机构”的新架构,具体变动如下:
1、派驻机构:纪检监察机构从总部内设部门中独立出来,单独设置为“中央纪委国家监委驻中国长江三峡集团有限公司纪检监察组”。
2、总部架构:由原有的13个职能部门、2个事业部,调整为14个总部机构和3个特设机构。
新增部门:新设立国际事务部、供应链管理部。
撤销部门:撤销了社会责任办公室。
另有部分部门职能进行了重组整合(如原社会责任、国际业务等相关职能并入新部门)。
计划发展部调整战略发展部
生态环保部并入特设机构生态环保事业部,从职能部门调整为事业部
党建工作部(党组宣传部)调增为党建工作部(党组宣传部、党组统战部社会责任办公室)
工会工作部调整为群团工作部(工会工作部)
3、直属机构:直属机构从10个锐减至2个,仅保留数智化管理中心和审计中心。
4、区域布局:在分子公司层面,新增了“集团公司东北分公司”,以完善区域布局。同时,“三峡水运新通道有限公司”更名为“三峡水运新通道 (湖北) 有限公司”
来源:国家电力投资集团有限公司官网、中国长江三峡集团有限公司官网

2026-03
172026-03
172026-03
172026-03
17